在部分企业的 CAM 编程加工环节,零件尺寸公差管控的核心痛点在于编程设计与加工执行的精度脱节。这一矛盾集中体现在公差转化、路径优化、补偿适配等关键环节,直接导致加工精度难以保障,进而影响零件合格率与生产效率。
传统加工编程面临诸多痛点:零件品类繁杂导致编程工作量巨大、生产周期被拉长;同时,不同编程人员的工艺选型存在差异,直接影响最终零件的加工质量稳定性;此外,对于有公差要求的尺寸与位置,需依靠人工计算并手动填写相关参数,不仅效率低下,还大幅提升了人为出错的风险。
EDGECAM Desinger尺寸公差自动补偿方法
EDGECAM 拥有完备的内置加工工艺库,能够实现灵活高效的自动化编程。针对带有尺寸公差要求的特征位置,该软件可自动读取模型中的公差信息,精准计算工件尺寸的中差值并完成赋值,既从根源上规避了人工计算公差的失误风险,又显著减少了重复编程工作,有效提升整体生产效率与加工质量稳定性。
下面内容为大家分布演示EDGECAM Desinger三维特公差尺寸标注及自动编程尺寸公差补偿计算的具体操作方法。
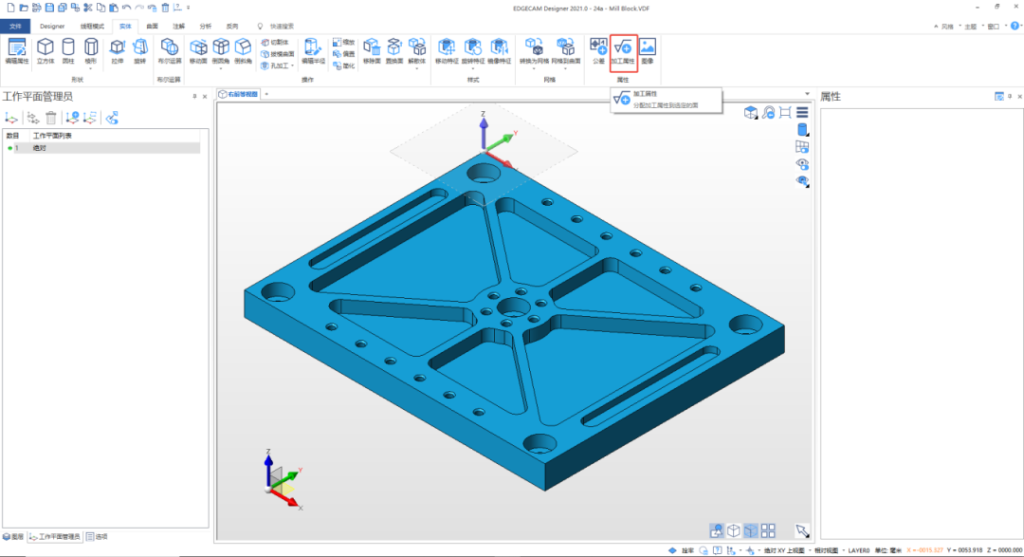
1、在EDGECAM Desinger设计窗口中打开图档,选择“加工属性”,设定根据粗糙度设定上公差/下公差。

2、打开图档设定夹具、毛坯、机床、特征查找、分析特征公差属性。

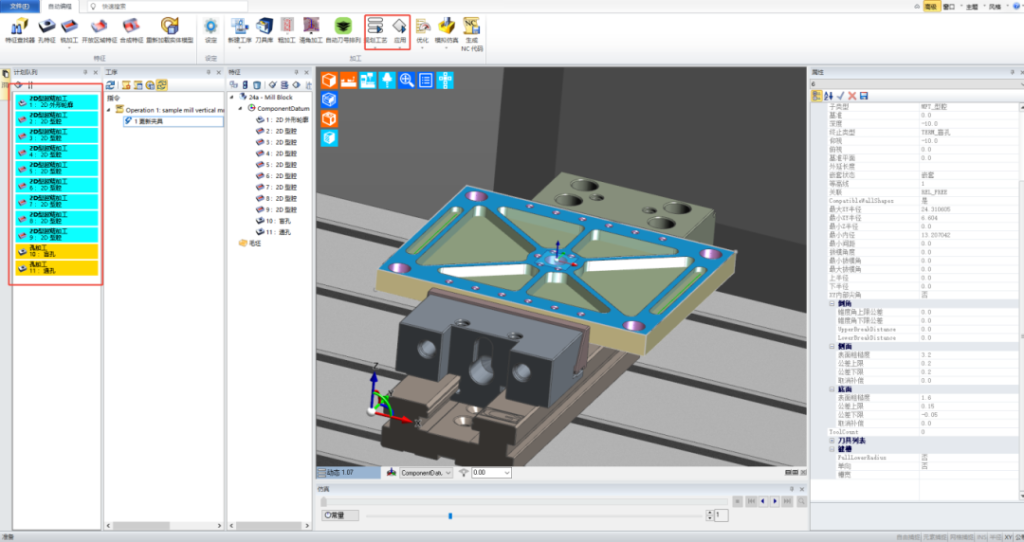
3、单击加工选项卡,选择“规划工艺”功能,根据工艺设定和特征属性,在计划队列自动定义特征粗、精加工,如临时工艺变更可删除或进行位置拖动。

4、单击“应用”按钮快速完成全自动编程,粗加工/残料加工/精加工XY/Z余量会根据尺寸公差自动计算中差尺寸生成路径。

以上内容来源于海克斯康制造智能公众号,若侵权,可联系我们删除,更多信息请访问:www.hexagonmi.com.cn
